Descripción mínima de contenidos
- Fundamentos de la sociología y la psicología de la comunicación.
- Estudios de la comunicación colectiva y la estructura social.
- El problema de las industrias y consumos culturales.
- Modelos de análisis de la comunicación de masas.
- Los medios masivos de comunicación y sus impactos.
- Dinámicas sociales y nuevas tecnologías de la comunicación.
Actividades
1. La contribución de la sociología. Primera Parte. Carlos Moya.
Fecha: Miércoles 29 de agosto
Examen (individual). Examen 1 Sociología
Primer capítulo del libro Sociólogos y sociología, Carlos Moya.
https://es.scribd.com/document/73579763/carlos-moya-sociologos-y-sociologia-cap-
Infografías (respuestas del examen)


Lunes 3 de septiembre
Comentar en clase la cinta La guerra del fuego.
Leer. Platón. Diálogos. El Banquete o de La erótica. Centrar su atención en las palabras de Aristófanes.
En clase, elaborar línea de tiempo.
Actividad 2. Marin y Jaramillo

Salazar, Muela https://docs.google.com/spreadsheets/d/1Qzg7BnxjUo2ZVHfIqD7sPWUdfJDN0gnjlxMWPAeu3_g/edit?usp=gmail&ts=5b8d9842
Bárbara Villavicencio y Daniela González https://cdn.knightlab.com/libs/timeline3/latest/embed/index.html?source=1OeEkU-XuAxhWQnz0D8zcXacITiz5DKFxZSQMxTzkMko&font=Default&lang=es&initial_zoom=10&height=650
Miércoles 5 de septiembre
Examen.
Platón, El Banquete o de la Erótica (discurso de Aristófanes).
Eduardo Nicol. Cap. 1 Metafísica de la Expresión.
Lunes 10 de septiembre
Act. 3. Elaborar infografía:
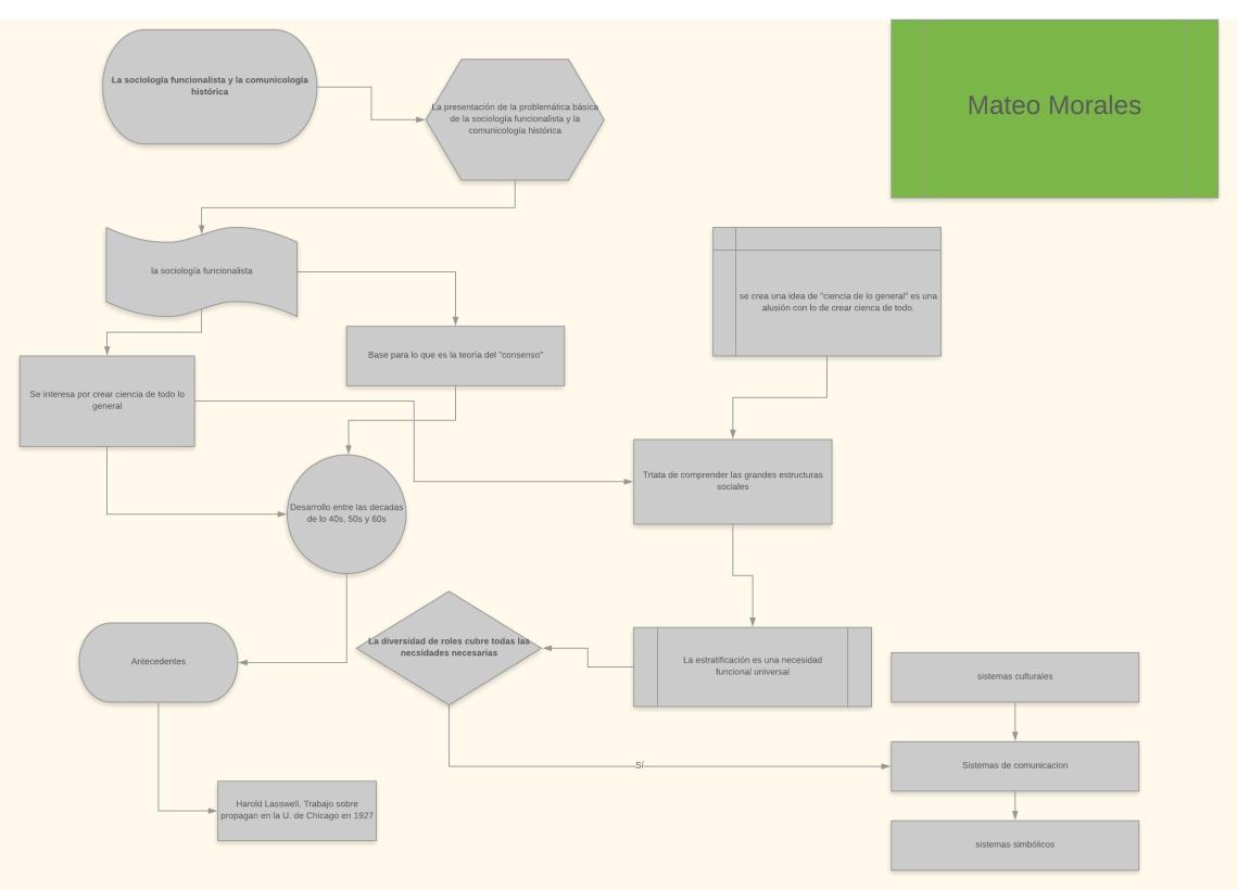
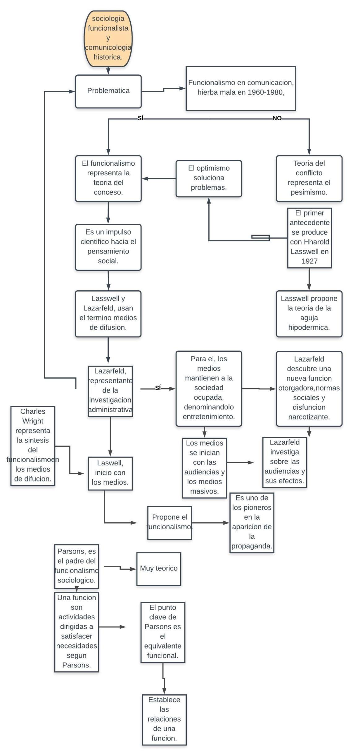
* Harold Lasswell
* Paul Felix Lzarsfeld
* Robert King Merton








Miércoles 12 de septiembre.
La contribución de la sociología. Segunda Parte. Jesús Galindo.
Cap. 1 https://books.google.com.ec/books?id=kOJA3BruKGgC&printsec=frontcover&source=gbs_ge_summary_r&cad=0#v=onepage&q&f=false Sociología y Comunicología, coordinado por Jesús Galindo C.






Miércoles 19 de septiembre.
Elaborar mapa conceptual Capítulo 2 (Pendiente). Sociología y Comunicología, coordinado por Jesús Galindo C.
Actividad #5. Muela

ACTIVIDAD 4 Daniela Gonzalez CONTEMPORANEA
Barbara Villavicencio






Act. 4 Danniela Ramos
Actividad 4. Salazar
ACTIVIDAD 5 JARAMILLO
Fundamentos de comunicaciones digitales
De la cibernética al estudio de las comunicaciones digitales, Octavio Islas, en Fernández, C. & Galguera, F. (2009). Teorías de la comunicación, México, McGraw-Hill.
Presentación 1 UDLH
Presentación 2 MEA [Autoguardado]
No olvidar ver la cinta El festín de Babette
De su posible interés: https://es.aleteia.org/2016/11/28/por-que-quiere-el-papa-francisco-que-veamos-el-festin-de-babette/
Marxismo y Economía Política de la Comunicación.
* Un ensayo sobre la liberación, Herbert Marcuse Un ensayo sobre la liberación
* Adorno y Horkheimer sobre industrias culturales adorno_horkheimer
Cibernética y comunicaciones digitale
U Hemisferios (presentación Media Ecology).
Niklas Luhmann.La realidad de los medios de masas.
6. De la comunicología a la ingeniería de la comunicación social
———- Cien libros hacia una comunicología posible.
———- Ingeniería en Comunicación Social. Hacia un Programa General
Trabajo final (por equipos)
* Epoca
*Escuela
Importante. Quien cometa cualquier forma de plagio: REPROBARÁ LA MATERIA.
| BIBLIOGRAFÍA BÁSICA |
| Bertalanffy Von, L (1976). Teoría General de los Sistemas. México: Editorial Fondo de Cultura Económica.
Fernández, C. & Galguera, F. (2009). Teorías de la comunicación, México, McGraw-Hill. Galindo, L.J. (2005). Hacia una Comunicología posible. México: Universidad Autónoma de San Luis Potosí, San Luis Potosí. Galindo, L.J et al. (2005). Cien libros hacia una comunicología posible, México, Universidad Autónoma de la Ciudad de México. Galindo, L.J. (Coord.). (2011). Comunicología Posible. Hacia una ciencia de la comunicación. México: Universidad Intercontinental. Galindo, L.J. (2014). Ingeniería en Comunicación Social. Hacia un Programa General, Puebla: Instituto de Ciencias de Gobierno. Luhmann, N. (2015). Comunicaciones y cuerpos en la teoría de los sistemas sociales. México: UNAM. McLuhan, M. (1996). Comprender los medios de comunicación. Las extensiones del ser humano. Barcelona: Paidós. McLuhan M. & Fiore, Q. (1967). The medium is the massage. An inventory of effects. New York: Bantham Books. Morin, E. (2011). Introducción al pensamiento complejo. Barcelona: Gedisa. Moya, C. Sociólogos y Sociología. México: Siglo XXI Editores. Prieto, F. “48 años de las escuelas de Comunicación en el mundo”. En Códigos, revista de Ciencias de la Comunicación, Universidad de las Américas, Puebla, México. Tercera época, año 1, volumen 1, número 1. Otoño 2008, pp. 8-15. Wiener, N. (1981). Cibernética y sociedad. México: Consejo Nacional de Ciencia y Tecnología. Wolfe, T. (2011). McLuhan speaks (video). Disponible en: http://www.marshallmcluhanspeaks.com/introduction/ Fecha de consulta: 2 de mayo de 2016. |
| BIBLIOGRAFÍA COMPLEMENTARIA |
| Bauman, Z. (2002). La sociedad sitiada. México: Fondo de Cultura Económica.Benito, A. (1982). Fundamentos de la Teoría General de la Información. Madrid: Pirámide.
Castro, I. & Moreno, L. (2006). El modelo comunicativo. Teóricos y teorías relevantes, México: Universidad Latina de América-Trillas.Costa, J. (1999). La comunicación en acción, España, Paidós. De Fleur, M. & Ball-Rokeach, S. (1993). Teorías de la comunicación de masas, Paidós, Barcelona. Festinger, L. “Teoría de la disonancia cognoscitiva”. En Schramm, W. (1982). La ciencia de la comunicación humana. México: Grijalbo. Galeano, E. (1997). Modelos de comunicación, Buenos Aires, Ediciones Macchi. Galindo, L.J. (2006). Cibercultura.Un mundo emergente y una nueva mirada. México: CNCA- Instituto mexiquense de la cultura. Galindo, L.J. (Coord.). (2008) Comunicación, Ciencia e Historia. Fuentes científicas históricas hacia una Comunicología Posible. Madrid: McGraw Hill, Galindo, L.J (Coord.) (2009). Sociología y Comunicología. Historias y posibilidades. Argentina: EDUCASA, Salta. Galindo, L.J. (2009). Comunicología en construcción, México, Universidad Autónoma de la Ciudad de México. Galindo, L.J. (2011). Ingeniería en Comunicación Social y Promoción Cultural. Sobre Cultura, Cibercultura y Redes Sociales. Argentina: Hommo Sapiens, Universidad Nacional del Rosario y Benemérita Universidad Autónoma de Puebla. Galindo, L.J. (2012) Comunicología e Ingeniería Social del Deporte. México: Instituto de Altos Estudios sobre Deporte, Cultura y Sociedad. Galindo, L.J. & Islas, O. (Coords.) (2015). Ingeniería en Comunicación Social y Comunicación Estratégica. La Laguna.Tenerife: Cuadernos Artesanos de Comunicación, Latina, número 75. Gordon, T. & Willmarth, S. (1997). McLuhan para principiantes. Buenos Aires: Era Naciente. Katz, E. “La divulgación de las nuevas ideas y prácticas”. En Schramm, W. (1982). La ciencia de la comunicación humana, México, Grijalbo. Klapper, J. “Los efectos sociales de la comunicación de masas”. En Schramm, W. (1982). La ciencia de la comunicación humana, México, Grijalbo. Lazarsfeld, P. “Medios de comunicación colectiva e influencia personal”. En Schramm, W. (1982). La ciencia de la comunicación humana,México, Grijalbo. Logan, R. (2010). Understanding new media: Extending Marshall McLuhan. New York: Peter Lang. Logan, R. (2013). McLuhan mal entendido. Poner las cosas. Toronto: Clave Publishing House. McLuhan, M. & McLuhan, E. (1988). Laws of Media: The New Science. Toronto: University of Toronto Press. McLuhan E. & McLuhan M. (2011) Theories of communication. New York. Peter Lang. McQuail, D. (1983). Introducción a la teoría de la comunicación de masas, Paidós, Barcelona. Moragas, M. (1981). Teorías de la comunicación. Investigación sobre medios en América y Europa. España: GG Massmedia Ediciones. Sánchez, U. (2006). Modelos y esquemas de comunicación. Algunos acercamientos, Colombia, Universidad de Medellín. Scolari, C. (2008). Hipermediaciones. Elementos para una Teoría de la Comunicación Digital Interactiva. Barcelona: Gedisa. Shannon, C. (1948). “Una teoría matemática de la comunicación». Bell System Technical Journal 27 (379-423 y 623-656). Tottler, A & Toffler, H. (2006). La revolución de la riqueza. Madrid: Deusto. |

